Password
protected sketchbook
Made by me : Programming , Soldering , Illustrator arts , Laser cutting
I wanted to create a "connected book" and though about protecting it by password in a way that some manipulations should be made on it in order to be able to open it.
This is my take on it.
I bought a book, components parts, rent a laser cut machine, turned my brain on and put all that together.
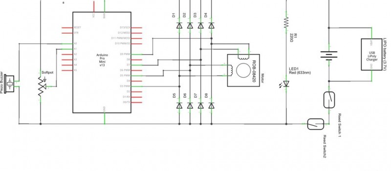
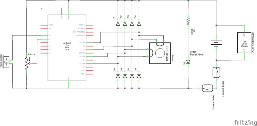
Basically the wood wheels have magnets included in specifc points. When wheels are placed correctly their magnets are over reed switches that close the circuit and start the arduino.
The arduino then listens for a specific knock sequence. When the sequence is detected, the arduino then wait for a music to be played on a softpot.
Finally, if all this is detected in the right order, a motor is turned and unlocks a clasp on the side of the book.
Truth be told, the "lock" mechanism isn't effective at all. You can just pull up the wood part and open the book without having to do all the passwords.
Making something at the same time small and effective was a bit too challenging for me !
Checkout the Instructable page to learn more about this project !
Checkout the Thingiverse page to get the laser cut arts !
Also, as PaperBlanks, the amazing people who sell these gorgeous books, liked that project, they asked me some questions, check out my interview if you have some time to loose !

